延边大学

211 | 985 | 双一流 | 综合
吉林省 本科 省重点 公办

1740

求真、至善、融合

0433-2732477

https://www.ybu.edu.cn/

图片

延边大学2017年艺术类招生简章

2022-06-21 03:52:19      分享至:


一、学校简介

延边大学(YanbianUniversity)坐落在享有“教育之乡”美誉的吉林省延边朝鲜族自治州首府延吉市,是国家“211工程”重点建设大学、西部开发重点建设院校、吉林省人民政府和教育部共同重点支持建设大学。

延边大学始建于1949年,是中国共产党最早在少数民族地区建立的高校之一。曾隶属于国务院高教部,1957年划归吉林省所属。1958年8月,延边大学分立为延边大学、延边医学院、延边农学院、延边工学院。1996年经原国家教委批准,原延边大学、延边医学院、延边农学院、延边师范高等专科学校、吉林艺术学院延边分院和中外合作办学机构—延边科技大学(筹)合并组建成新的延边大学。

延边大学学科门类齐全,涵盖了除军事学之外的12个学科门类。学校设有21个学院,74个本科专业;6个一级博士学位授权学科、3个二级博士学位授权学科;24个一级硕士学位授权学科、10个二级硕士学位授权学科;13个专业硕士学位授权点,4个博士后科研流动(工作)站;1个国家级重点学科、4个吉林省高校“重中之重”一级学科、12个省级优势特色重点建设学科。

学校面向全国31个省市、自治区招生,现有全日制在校学生23,668人(其中博士、硕士研究生3,526人,本科生19,004人,专科生585人),继续教育学生35451名,以及来自31个国家的留学生553人,构成了多元文化荟萃的大家庭。

艺术学院现有音乐学、音乐表演、作曲与作曲技术理论、舞蹈表演、表演等5个本科专业;设有音乐学与舞蹈学一级学科硕士学位授权点、“中国少数民族艺术”二级学科硕士学位授权点、艺术硕士专业学位(MFA)授权点。学院现有本科生635人,硕士生98人。现有专任教师114人,其中,教授12人,副教授41人;获博士学位9人、硕士学位64人。全国艺术专业学位研究生教育指导委员会委员1人,吉林省名师1人,吉林省中青年骨干教师1人,文化部“传统文化保护贡献奖”获得者1人,文化部首批“特聘民间歌手”1人,国家级非物质文化遗产项目伽倻琴艺术代表性传承人。学院设有国家教育部批准的“朝鲜民族舞蹈”人才培养创新实践区一个;两个省级特色专业(音乐学、舞蹈学);两个省级精品课程(“朝鲜民族舞蹈”、“键盘-手风琴”);两个省级教学团队。《朝鲜民族舞蹈专业课程体系的改革与实践》被评为省级教学成果特等奖、国家级教学成果二等奖;“音乐表演专业人才培养模式改革研究与实践”被评为省级教学成果一等奖。学院在国内外各项艺术赛事中成绩斐然,在“CCTV全国青年歌手大赛”、“全国CCTV电视舞蹈大赛”、“西部民歌大赛原声民歌独唱组比赛”、全国少数民族器乐比赛、全国“桃李杯”舞蹈大赛等比赛中均获得殊荣。艺术学院建院五十多年来,已为国家培养了各级艺术类专业人才五千余名,其中,林晶、金永哲、卞英花等已成为国内外颇具名望的高级艺术人才,金美儿、阿里郎组合是当今歌坛涌现的新生力量。

美术学院现设有绘画、视觉传达设计、环境设计、服装与服饰设计、产品设计、美术学等6个本科专业。设有美术学一级学科硕士学位授权点,艺术专业硕士授权点。学院现有本科生626人、硕士研究生94人。现有专任教师57人,其中教授6人、副教授20人;获博士学位11人、硕士学位45人。此外,学院还聘有10多位美国、韩国、日本等国内外专家学者作为客座教授和兼职教授。教育教学成果丰硕,近年来在全国美展、全国少数民族美展、全国美育成果展评、中国环境艺术设计学年奖、全省美展等权威性艺术赛事中取得了不菲的成绩。共为国家培养了2千多名各级各类美术专门人才,分布在北京、上海、广州等全国各地的高等院校和企事业单位。教学设备先进,教学设施齐全,配套完善,在全新的教学环境中,不断深化教育教学改革,注重培养学生的创新精神和创新能力,注重学术交流,秉承“求真、至善、融合”的校训精神,认真践行“边缘觉醒,质量为本,突出特色,学术立校”的办学理念,向国际上有一定影响、国内有一定地位、具有鲜明民族特色的美术院校发展目标迈进。

科学技术学院成立于1992年,是我国最早创立的中外合作办学机构之一。1996年经吉林省人民政府批准并入延边大学,2007年12月通过国家教育部对中外合作办学机构的复核,现实行联合管理委员会制。学院现设有工学、商经学、文学等14个本科专业,其中产品设计专业是我院着眼于未来社会需求和广阔的就业前景于2010年正式开设的。该专业致力于培养具有新时代设计理念和设计技巧的新型人才,旨在为我国产品设计领域培育新一批领衔者。现有来自韩国、加拿大等国家知名学府的专任教师8人,其中教授1人、副教授2人,硕士8人。此外,夏季短学期学院还邀请美国、韩国等国内外知名学者为该专业学生授课。专业配有先进的多功能设计室、美术室、CAD室、图书室等硬件设备。另外,根据学院实施的完全学分制度、交换学生制度,每学期为该专业十余名同学提供到KAIST、韩国延世大学等国外知名高校交换学习的机会。本专业组织学生多次参加了上海展示会作品展、沈阳鲁迅美术学院展示会作品展等活动,在教育教学上取得了一定的成绩,为专业建设创造了特色优势。

二、学校名称

延边大学,学校国标代码:10184

三、校址

吉林省延吉市公园路977号(校部区)

吉林省延吉市朝阳街3458号(科学技术学院校区)

四、办学类型及层次

以本科生教育为主,涵盖博士研究生、硕士研究生、专科生、留学生、成人教育的公办全日制普通高等学校。

五、报考条件

凡符合国家高考报名条件的考生,均可报名,文理兼招。

六、招生范围

吉林、山东、黑龙江、辽宁、内蒙古

七、专业课考试报名、考试时间及地点

1、考生本人必须持当地招生办核发的艺术类专业考试报名资格证、身份证到我校各考点报名。

2、考生须在户籍所在省考点参加考试。吉林、黑龙江、辽宁三省的音乐舞蹈表演类考生须到延边大学考点参加考试,招生专业为音乐学、音乐表演、作曲与作曲技术理论、舞蹈表演、表演。

3、参加延边大学考点考试的考生必须到延边大学招生网进行网上报名并打印《2017年延边大学艺术类考试准考证》,其他考点考生无须网上报名。网上报名截止时间为2016年12月23日。打印准考证时间为2016年12月24日—30日。延边大学考点考生未参加网上报名的不能参加考试。

4、(网上报名具体注意事项见附件1)

5、吉林省美术类考生参加省联考即可。

6、(具体各考点考试时间见附件2)

八、招生计划

(详细计划见附件3)

九、考试科目及计分方法

1、考试科目

(详细考试科目见附件4)

2、计分方法

①音乐学专业:演唱100分、演奏100分,乐理笔试100分,听音笔试100分。考试成绩按照演唱成绩*45%+演奏成绩*45%+乐理笔试*5%+听音笔试*5%的比重计算总成绩,满分100分。

②音乐表演专业:演唱或演奏(二者选一)100分,乐理笔试100分,听音笔试100分。考试成绩按照演唱或演奏*90%+乐理笔试*5%+听音笔试*5%的比重计算总成绩,满分100分。

③作曲与作曲技术理论专业:演唱100分、演奏100分,乐理笔试100分,听音笔试100分、和声笔试100分、歌曲创作笔试100分、器乐曲创作笔试100分。考试成绩按照面试成绩*5%+乐理笔试*15%+听音笔试*15%+和声笔试*15%+歌曲创作笔试*20%+器乐曲创作笔试*30%的比重计算总成绩,满分100分。

④舞蹈表演专业满分100分。

⑤表演专业满分100分。

⑥美术类各专业素描150分,色彩150分,满分300分。

十、成绩

各专业考试成绩合格线原则上按照招生计划的4倍划定。17年3月下旬登录学校招生信息网(zsb.ybu.edu.cn)查询成绩。

十一、各专业培养目标与主要课程

(见附件5)

十二、文化课考试

专业考试成绩合格(可到学校网站查询),参加全国普通高校招生统一考试,并填报我校志愿。

十三、录取原则

1、我校文化课投档分数线执行各省艺术类录取最低控制分数线。

2、进入文化课投档分数线的考生按专业成绩排序,择优录取。

3、吉林省美术类专业录取执行吉林省统一录取原则即文化课成绩*60%+省统考专业成绩*100%。专业综合成绩同等分值时,按文化课成绩择优录取。

4、当第一专业志愿考生生源不足时,参考后续专业志愿录取,没有专业级差。

5、吉林省、黑龙江省、辽宁省的招生计划按照朝鲜族、非朝鲜族单列。科学技术学院产品设计专业只招收吉林省朝鲜族考生。

6、表演专业按照朝鲜语答卷、非朝鲜语答卷单列招生计划。

7、其他按延边大学招生章程执行。

十四、联系方式

学校招生办:0433—2732477

艺术学院:0433—2435916

美术学院:0433—2435800

科技学院:0433—2912537

招生办网址:http://zsb.ybu.edu.cn


附件1:网上报名注意事项

1、吉林省、黑龙江省、辽宁省音乐舞蹈表演类考生必须网上报名,未网上报名的考生不能参加考试。黑龙江美术类考生、山东、内蒙古考生不须网上报名。

2、网上报名考生需先注册基本信息并上传电子照片(红底蓝底均可),电子照片必须是宽160像素,高200像素,格式为jpg的文件,大小必须在50k以内。

3、登录成功后,填报报考专业并缴费,网上报名截止日期为2016年12月23日,逾期不能报名。

4、12月24日—30日开放打印功能,登陆并打印《2017年延边大学艺术类考试准考证》

5、考生凭准考证、身份证按照准考证上指定的时间、地点参加考试。

6、咨询电话:0433-2732477

1.JPG

2.JPG

3.JPG

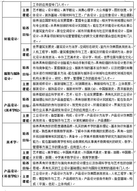
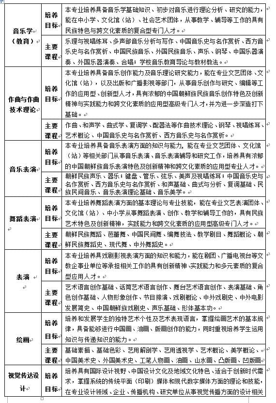
   附件5.各专业培养目标与主要课程

4.JPG

5.JPG

延边大学2017年艺术类招生简章

2022-06-21 03:52:19


一、学校简介

延边大学(YanbianUniversity)坐落在享有“教育之乡”美誉的吉林省延边朝鲜族自治州首府延吉市,是国家“211工程”重点建设大学、西部开发重点建设院校、吉林省人民政府和教育部共同重点支持建设大学。

延边大学始建于1949年,是中国共产党最早在少数民族地区建立的高校之一。曾隶属于国务院高教部,1957年划归吉林省所属。1958年8月,延边大学分立为延边大学、延边医学院、延边农学院、延边工学院。1996年经原国家教委批准,原延边大学、延边医学院、延边农学院、延边师范高等专科学校、吉林艺术学院延边分院和中外合作办学机构—延边科技大学(筹)合并组建成新的延边大学。

延边大学学科门类齐全,涵盖了除军事学之外的12个学科门类。学校设有21个学院,74个本科专业;6个一级博士学位授权学科、3个二级博士学位授权学科;24个一级硕士学位授权学科、10个二级硕士学位授权学科;13个专业硕士学位授权点,4个博士后科研流动(工作)站;1个国家级重点学科、4个吉林省高校“重中之重”一级学科、12个省级优势特色重点建设学科。

学校面向全国31个省市、自治区招生,现有全日制在校学生23,668人(其中博士、硕士研究生3,526人,本科生19,004人,专科生585人),继续教育学生35451名,以及来自31个国家的留学生553人,构成了多元文化荟萃的大家庭。

艺术学院现有音乐学、音乐表演、作曲与作曲技术理论、舞蹈表演、表演等5个本科专业;设有音乐学与舞蹈学一级学科硕士学位授权点、“中国少数民族艺术”二级学科硕士学位授权点、艺术硕士专业学位(MFA)授权点。学院现有本科生635人,硕士生98人。现有专任教师114人,其中,教授12人,副教授41人;获博士学位9人、硕士学位64人。全国艺术专业学位研究生教育指导委员会委员1人,吉林省名师1人,吉林省中青年骨干教师1人,文化部“传统文化保护贡献奖”获得者1人,文化部首批“特聘民间歌手”1人,国家级非物质文化遗产项目伽倻琴艺术代表性传承人。学院设有国家教育部批准的“朝鲜民族舞蹈”人才培养创新实践区一个;两个省级特色专业(音乐学、舞蹈学);两个省级精品课程(“朝鲜民族舞蹈”、“键盘-手风琴”);两个省级教学团队。《朝鲜民族舞蹈专业课程体系的改革与实践》被评为省级教学成果特等奖、国家级教学成果二等奖;“音乐表演专业人才培养模式改革研究与实践”被评为省级教学成果一等奖。学院在国内外各项艺术赛事中成绩斐然,在“CCTV全国青年歌手大赛”、“全国CCTV电视舞蹈大赛”、“西部民歌大赛原声民歌独唱组比赛”、全国少数民族器乐比赛、全国“桃李杯”舞蹈大赛等比赛中均获得殊荣。艺术学院建院五十多年来,已为国家培养了各级艺术类专业人才五千余名,其中,林晶、金永哲、卞英花等已成为国内外颇具名望的高级艺术人才,金美儿、阿里郎组合是当今歌坛涌现的新生力量。

美术学院现设有绘画、视觉传达设计、环境设计、服装与服饰设计、产品设计、美术学等6个本科专业。设有美术学一级学科硕士学位授权点,艺术专业硕士授权点。学院现有本科生626人、硕士研究生94人。现有专任教师57人,其中教授6人、副教授20人;获博士学位11人、硕士学位45人。此外,学院还聘有10多位美国、韩国、日本等国内外专家学者作为客座教授和兼职教授。教育教学成果丰硕,近年来在全国美展、全国少数民族美展、全国美育成果展评、中国环境艺术设计学年奖、全省美展等权威性艺术赛事中取得了不菲的成绩。共为国家培养了2千多名各级各类美术专门人才,分布在北京、上海、广州等全国各地的高等院校和企事业单位。教学设备先进,教学设施齐全,配套完善,在全新的教学环境中,不断深化教育教学改革,注重培养学生的创新精神和创新能力,注重学术交流,秉承“求真、至善、融合”的校训精神,认真践行“边缘觉醒,质量为本,突出特色,学术立校”的办学理念,向国际上有一定影响、国内有一定地位、具有鲜明民族特色的美术院校发展目标迈进。

科学技术学院成立于1992年,是我国最早创立的中外合作办学机构之一。1996年经吉林省人民政府批准并入延边大学,2007年12月通过国家教育部对中外合作办学机构的复核,现实行联合管理委员会制。学院现设有工学、商经学、文学等14个本科专业,其中产品设计专业是我院着眼于未来社会需求和广阔的就业前景于2010年正式开设的。该专业致力于培养具有新时代设计理念和设计技巧的新型人才,旨在为我国产品设计领域培育新一批领衔者。现有来自韩国、加拿大等国家知名学府的专任教师8人,其中教授1人、副教授2人,硕士8人。此外,夏季短学期学院还邀请美国、韩国等国内外知名学者为该专业学生授课。专业配有先进的多功能设计室、美术室、CAD室、图书室等硬件设备。另外,根据学院实施的完全学分制度、交换学生制度,每学期为该专业十余名同学提供到KAIST、韩国延世大学等国外知名高校交换学习的机会。本专业组织学生多次参加了上海展示会作品展、沈阳鲁迅美术学院展示会作品展等活动,在教育教学上取得了一定的成绩,为专业建设创造了特色优势。

二、学校名称

延边大学,学校国标代码:10184

三、校址

吉林省延吉市公园路977号(校部区)

吉林省延吉市朝阳街3458号(科学技术学院校区)

四、办学类型及层次

以本科生教育为主,涵盖博士研究生、硕士研究生、专科生、留学生、成人教育的公办全日制普通高等学校。

五、报考条件

凡符合国家高考报名条件的考生,均可报名,文理兼招。

六、招生范围

吉林、山东、黑龙江、辽宁、内蒙古

七、专业课考试报名、考试时间及地点

1、考生本人必须持当地招生办核发的艺术类专业考试报名资格证、身份证到我校各考点报名。

2、考生须在户籍所在省考点参加考试。吉林、黑龙江、辽宁三省的音乐舞蹈表演类考生须到延边大学考点参加考试,招生专业为音乐学、音乐表演、作曲与作曲技术理论、舞蹈表演、表演。

3、参加延边大学考点考试的考生必须到延边大学招生网进行网上报名并打印《2017年延边大学艺术类考试准考证》,其他考点考生无须网上报名。网上报名截止时间为2016年12月23日。打印准考证时间为2016年12月24日—30日。延边大学考点考生未参加网上报名的不能参加考试。

4、(网上报名具体注意事项见附件1)

5、吉林省美术类考生参加省联考即可。

6、(具体各考点考试时间见附件2)

八、招生计划

(详细计划见附件3)

九、考试科目及计分方法

1、考试科目

(详细考试科目见附件4)

2、计分方法

①音乐学专业:演唱100分、演奏100分,乐理笔试100分,听音笔试100分。考试成绩按照演唱成绩*45%+演奏成绩*45%+乐理笔试*5%+听音笔试*5%的比重计算总成绩,满分100分。

②音乐表演专业:演唱或演奏(二者选一)100分,乐理笔试100分,听音笔试100分。考试成绩按照演唱或演奏*90%+乐理笔试*5%+听音笔试*5%的比重计算总成绩,满分100分。

③作曲与作曲技术理论专业:演唱100分、演奏100分,乐理笔试100分,听音笔试100分、和声笔试100分、歌曲创作笔试100分、器乐曲创作笔试100分。考试成绩按照面试成绩*5%+乐理笔试*15%+听音笔试*15%+和声笔试*15%+歌曲创作笔试*20%+器乐曲创作笔试*30%的比重计算总成绩,满分100分。

④舞蹈表演专业满分100分。

⑤表演专业满分100分。

⑥美术类各专业素描150分,色彩150分,满分300分。

十、成绩

各专业考试成绩合格线原则上按照招生计划的4倍划定。17年3月下旬登录学校招生信息网(zsb.ybu.edu.cn)查询成绩。

十一、各专业培养目标与主要课程

(见附件5)

十二、文化课考试

专业考试成绩合格(可到学校网站查询),参加全国普通高校招生统一考试,并填报我校志愿。

十三、录取原则

1、我校文化课投档分数线执行各省艺术类录取最低控制分数线。

2、进入文化课投档分数线的考生按专业成绩排序,择优录取。

3、吉林省美术类专业录取执行吉林省统一录取原则即文化课成绩*60%+省统考专业成绩*100%。专业综合成绩同等分值时,按文化课成绩择优录取。

4、当第一专业志愿考生生源不足时,参考后续专业志愿录取,没有专业级差。

5、吉林省、黑龙江省、辽宁省的招生计划按照朝鲜族、非朝鲜族单列。科学技术学院产品设计专业只招收吉林省朝鲜族考生。

6、表演专业按照朝鲜语答卷、非朝鲜语答卷单列招生计划。

7、其他按延边大学招生章程执行。

十四、联系方式

学校招生办:0433—2732477

艺术学院:0433—2435916

美术学院:0433—2435800

科技学院:0433—2912537

招生办网址:http://zsb.ybu.edu.cn


附件1:网上报名注意事项

1、吉林省、黑龙江省、辽宁省音乐舞蹈表演类考生必须网上报名,未网上报名的考生不能参加考试。黑龙江美术类考生、山东、内蒙古考生不须网上报名。

2、网上报名考生需先注册基本信息并上传电子照片(红底蓝底均可),电子照片必须是宽160像素,高200像素,格式为jpg的文件,大小必须在50k以内。

3、登录成功后,填报报考专业并缴费,网上报名截止日期为2016年12月23日,逾期不能报名。

4、12月24日—30日开放打印功能,登陆并打印《2017年延边大学艺术类考试准考证》

5、考生凭准考证、身份证按照准考证上指定的时间、地点参加考试。

6、咨询电话:0433-2732477

1.JPG

2.JPG

3.JPG

   附件5.各专业培养目标与主要课程

4.JPG

5.JPG